03.05.50 - Produkt- und Projektverwaltung
Mit dem Prozess "Produkt- / Projektverwaltung" können spezifische Produkte und Projekte im Amt/Betrieb erfasst und bearbeitet werden. Auf diese Projekte oder Produkte verbuchen Mitarbeiterinnen und Mitarbeiter anschliessend ihre Arbeitszeit-Leistungen.
Der Begriff Produkt bezeichnet eine Gruppe von Projekten. Projekte können gruppiert und bestimmten Produkten
zugeordnet werden.
Ohne amts- oder betriebsspezifische Projekte oder Produkte werden Arbeitsleistungen auf dem Standardprojekt "9000.001 Arbeitszeit Amt/Betrieb" verbucht.
Zur Vergrösserung Bild anklicken
Prozess-Berechtigung
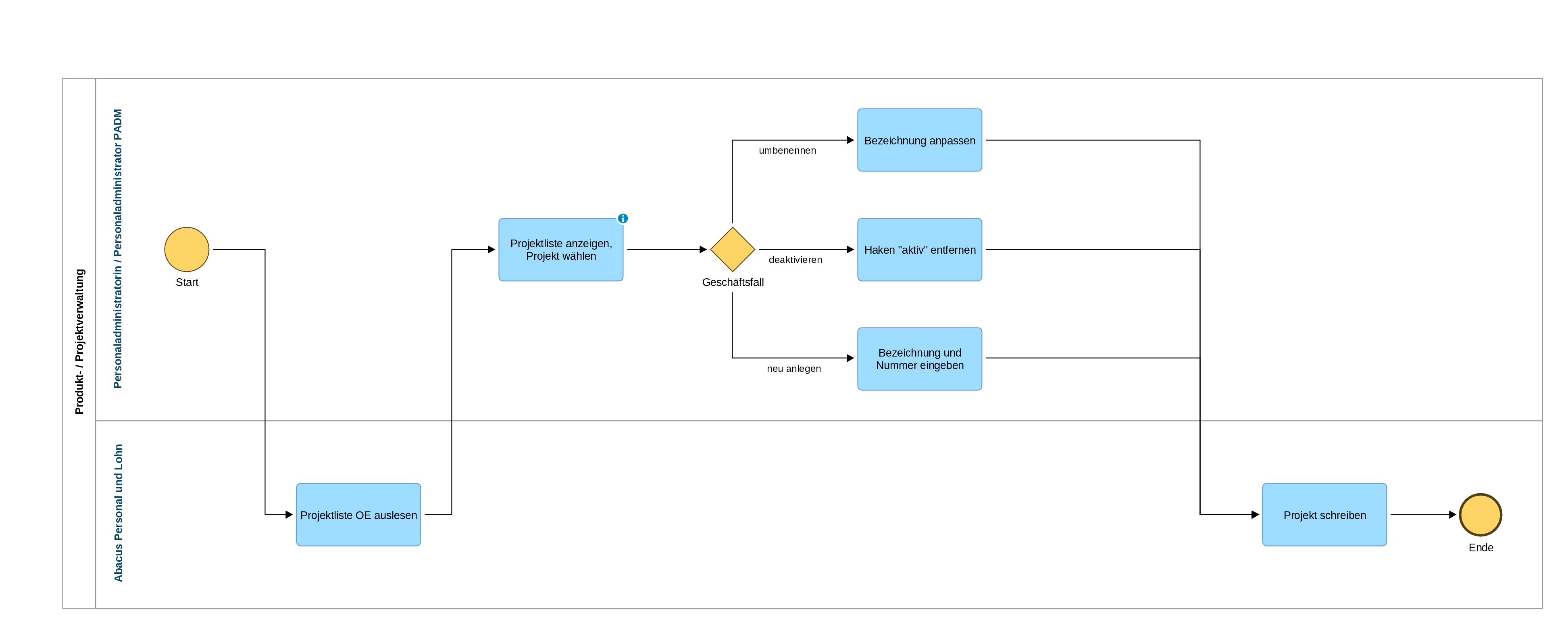
- Personaladministratorinnen und Personaladministratoren
Prozess-Start
Die Produkt- und Projektverwaltung befindet sich im Abschnitt "Zeit&Absenzen"
Neues Projekt oder Produkt erfassen
- Neues Projekt oder Produkt erfassen
- Nummer vergeben. Die Nummerierung eines Projektes besteht aus der Amtsnummer und der Projektnummer. Die Amtsnummer ist vorgegeben. Im Feld kann eine beliebige Projektnummer zwischen 0 - 999 vergeben werden. Die Beschriftung wird anschliessend in nachfolgender Form angezeigt Amtsnummer.Projektnummer, z.B.
- Bezeichnung Projekt oder Produkt erfassen
- Jedes neue erfasste Projekt ist automatisch auf aktiv geschaltet.
- Prozess abschliessen mit "speichern". Das Projekt wird für die Mitarbeiterinnen und Mitarbeiter ab Erfassungsdatum sichtbar. Falls dieses bereits zu einem früheren Datum zur Auswahl stehen muss, ist eine Meldung an den Service Desk des Personalamtes nötig (servicedesk.pa@tg.ch). Die Applikationsverantwortlichen können das Gültigkeitsdatum auf den gewünschten Termin anpassen.
Projekt oder Produkt bearbeiten
- Befehl für die Bearbeitung eines Produkts oder Projekts auswählen.
- Liste aller erfassten Projekte wird sichtbar, gewünschte Zeile anklicken.
- Projekt umbenennen
- Projekt kann bei Bedarf deaktiviert werden
- Änderung speichern.
Prozess-Abschluss
Ist der Prozess zur Produkt- und Projektverwaltung abgeschlossen, wird dieser in der Outbox der Personaladministratorin oder des Personaladministrators angezeigt. Wurde dieser nicht zu Ende geführt, verbleibt er in der Inbox bis zur Wiederaufnahme.
