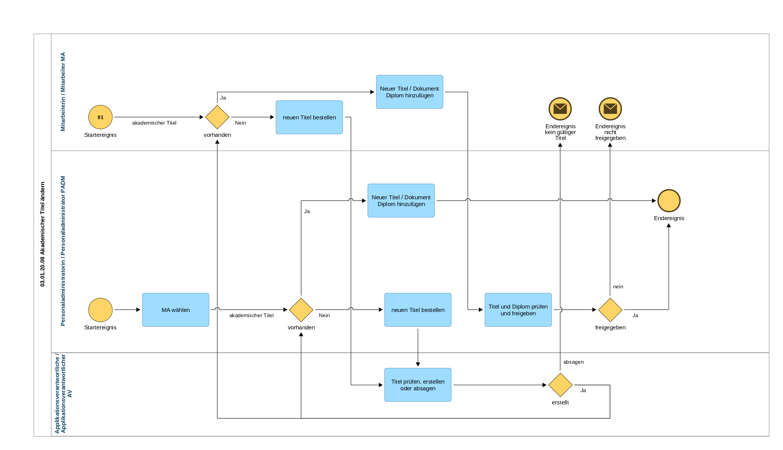
03.01.20.08 - Akademischen Titel ändern
Existiert ein Titel in der Auswahl nicht, muss dieser beantragt und bewilligt werden. Für die Aufnahme von neuen akademischen Titeln gilt die Regelung, dass diese grundsätzlich ab 180 ECTS Punkten (Bachelor) bzw. Master (+ 90 ECTS) aufgenommen werden.
Zur Vergrösserung Bild anklicken
Prozess-Berechtigung
- Mitarbeiterinnen und Mitarbeiter
- Personaladministratorinnen und Personaladministratoren
Prozess-Start: Rolle MA
- Menu "Meine Daten" auswählen
- Abschnitt "Ausbildung und Titel"
- Schaltfläche "Akademischer Titel bearbeiten"
Prozess-Start: Rolle PADM
- Im Menu "Prozesse" im Abschnitt "Personaldaten" den Prozess auswählen und starten
- Anschliessend die betreffende Mitarbeiterin oder den betreffenden Mitarbeiter auswählen
Akademischen Titel anpassen (Rolle MA und PADM)
- Neuen akademischenTitel auswählen
- Diplom hochladen
- Möglichkeit für die Beantragung eines Titels. Voraussetzung: ab 180 ECTS Punkten (Bachelor) bzw. Master (+ 90 ECTS). Der Prozess gelangt damit zu den Applikationsverantwortlichen, welche den Antrag genehmigen oder ablehnen. Bei der Beantragung eines Titels wird der Prozess abgeschlossen.
- Bei Erfassung des akademischen Titels durch Mitarbeiterinnen oder Mitarbeiter müssen die Angaben von der Personaladministratorin oder dem Personaladministratoren freigegeben werden.
Bei Personen mit der PADM-Rolle befindet sich an dieser Stelle bereits die Schaltfläche "speichern" und die Anpassung wird direkt wirksam.
Prozess-Aufnahme: Rolle PADM
- Benachrichtigung in der Inbox öffnen
- Prozess über die Schaltfläche aufnehmen.
- Angaben prüfen, bei Bedarf Diplom anzeigen
- Mit der Funktion "speichern" werden die Angaben in die Personaldaten übertragen, mittels "ablehnen" wird der Prozess an die Erfasserin oder den Erfasser zurückgewiesen. Die Option "warten" pausiert den Prozess bis zur späteren Wiederaufnahme in der Inbox.
Prozess-Abschluss
Bei Abschluss des jeweiligen Prozesses sind die angepassten Werte in den Personaldaten sichtbar.
