03.05.31 - Zeitkonto Korrektur
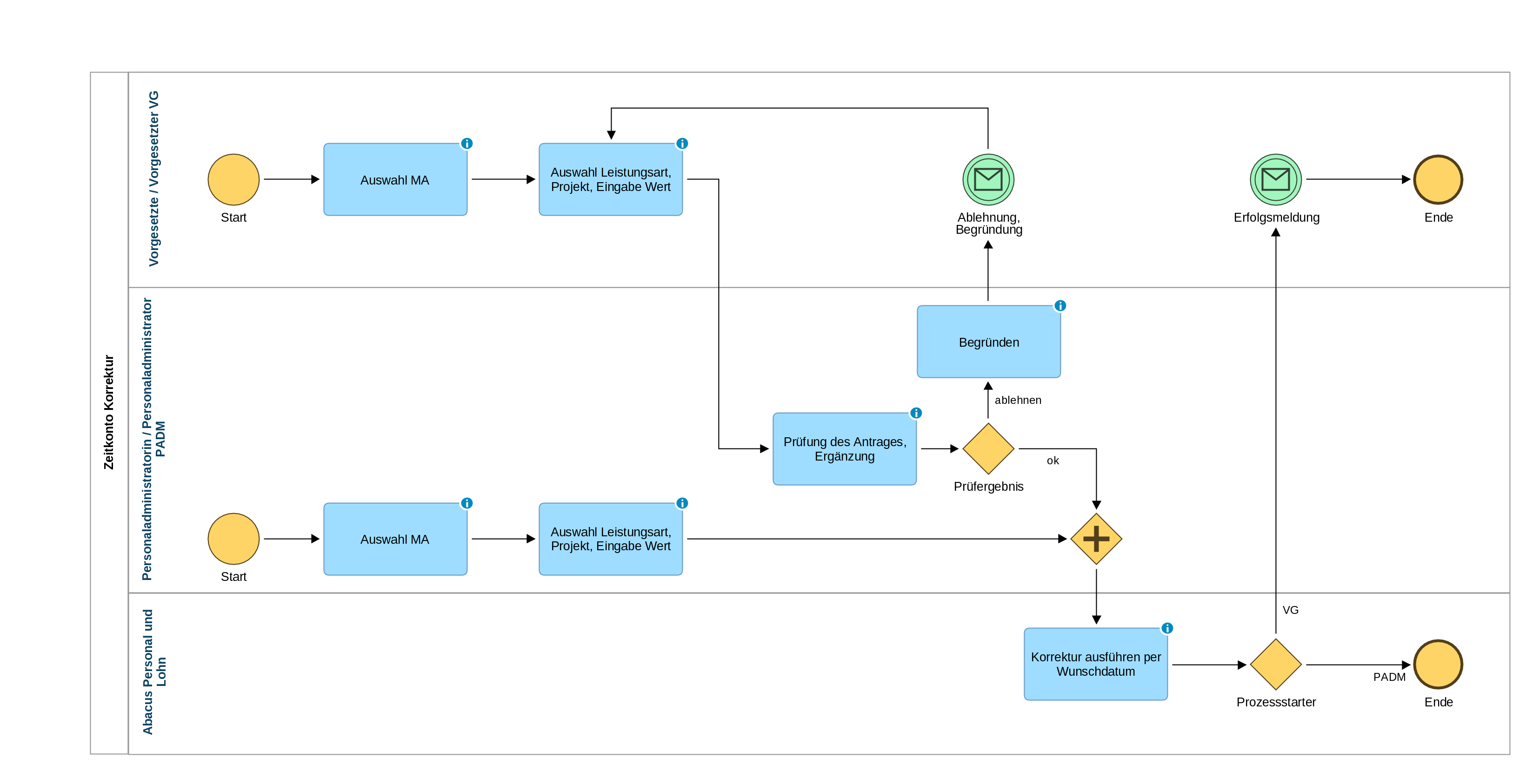
Mit diesem Prozess können Korrekturen an der Arbeitszeit (Gleitzeit) auf ein bestimmtes Stichdatum vorgenommen werden, beispielsweise um eine Rückvergütung der automatischen Mehrstundenkürzung vorzunehmen.
Zur Vergrösserung Bild anklicken
Prozess-Berechtigung
- Vorgesetzter und Vorgesetzte
- Personaladministratorin und Personaladministrator
- Personalbüro
Prozess-Start
Der Prozess befindet sich im entsprechenden Menu im Abschnitt "Zeit & Absenzen".
Nach Prozessstart die gewünschte Mitarbeiterin oder den gewünschten Mitarbeiter auswählen.
- Korrekturwert eingeben
- Projektauswahl bei Bedarf, jedoch in der Regel Standardprojekt "Arbeitszeit Amt / Betrieb" belassen
- Stichtag für die Gutschrift auswählen (eine Gutschrift ist nur nach der letzten Fertigmeldung möglich)
- Grund für die Gutschrift notieren
- Über die Schaltfläche "prüfen" wird der Prozess an die Personaladministratorin oder den Personaladministratoren weitergeleitet. Falls Vorgesetzte zusätzlich über diese verfügen, wird die Gutschrift direkt wirksam.
Prozess-Aufnahme: Rolle PADM
- Benachrichtigung über Abacus Inbox
- Prozess aufnehmen, Korrekturdaten prüfen
- Gutschrift mittels Schaltfläche "ausführen" bestätigen. Der Prozess kann mit der Funktion "warten" auch pausiert werden. Die Wiederaufnahme erfolgt über dieselbe Benachrichtigung in der Inbox. Im Falle einer Ablehnung ist eine Bemerkung zwingend. In diesem Fall geht der Prozess zurück an den Urheber oder die Urheberin. Bei Ausführung und Ablehnung erhalten diese eine Benachrichtigung.
